姬存希化妆品怎么样知乎(姬存希化妆品怎么样知乎推荐)
来源:本站原创
近日有网友称,用姬存希护肤品出现长痘、过敏等现象,质疑微商品牌姬存希存在大量虚假宣传?
官网显示,姬存希GICHANCY,品牌创立于2015年,是浙江姬存希化妆品有限公司潜心研制的化妆品品牌,和美丽风暴同属百纳集团旗下美妆版块。姬存希坚持“天然臻萃,奢华养美”的理念,是面向男性和女性提供高科技天然萃取的新奢美妆品牌,提供包括基础护理、身体护理、洁面卸妆、面膜、彩妆等系列产品。

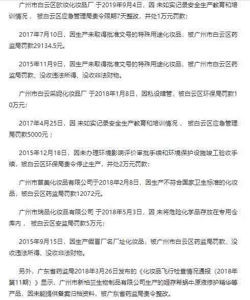
一方面,姬存希宣传的所谓“潜心研制的化妆品”,其实并不是自主研发和生产的。根据国家药监局备案信息,姬存希所有产品均为委托代工企业加工生产的。其中,委托商包括广州市白云区欧妆化妆品厂、广州市白云采妮化妆品厂、广州市首美化妆品有限公司、广州市瑞品化妆品有限公司等多家化妆品生产企业,而这些代工企业几乎都因各种问题被行政部门所处罚。


另一方面,“姬存希面向消费者提供高科技、纯天然的化妆品”,说明姬存希产品很有高科技含量,产品原料纯天然、不含日用化工香精香料和其它化工成分。然而在百度、知乎等平台,有不少消费者反映使用姬存希产品出现长痘、起红疙瘩过敏等现象。


在姬存希官微的微信公众号上,姬存希多款产品也涉嫌虚假宣传。
姬存希蜗牛原液焕颜睡眠面膜,宣传“淡化黑色素、祛除黄色、加速更新肌肤细胞的活力,令肌肤恢复白嫩光泽,赋予肌肤白里透红的完美质感”等内容;
姬存希蜗牛原液焕采素颜霜,宣传“美白、防晒”等内容;
姬存希蜗牛原液修护精华,宣传“全面修复敏感皮肤”等内容;
姬存希蜗牛原液焕颜乳,宣传“实现肌肤‘净-润-白-弹’的多层次需求”等内容;
姬存希自然萃取黄瓜凝胶,宣传“对吸收紫外线有良好的效果、消炎镇定、祛除细纹”等内容;
姬存希光感变色隔离喷雾,宣传“一款所有肤质类型都适用的防晒产品”……

根据我国《化妆品卫生监督条例》规定,育发、染发、烫发、脱毛、美乳、健美、除臭、祛斑、防晒九大类化妆品属于特殊用途化妆品。而上述姬存希产品的均属于非特殊用途化妆品,但在宣传中提及“淡化黑色素、恢复白嫩光泽、美白、防晒、吸收紫外线、防晒产品”等内容,涉及宣传美白、防晒类特殊用途化妆品的作用,涉嫌超范围宣传和虚假宣传;“全面修复敏感皮肤、消炎镇定”等内容涉嫌明示或暗示医疗作用和效果;“加速更新肌肤细胞的活力”等内容超出了化妆品的功效范围。
