一款艺术品竞拍软件
更新时间:2025-12-03
拍卖之家是一款艺术品竞拍软件,通过软件随时了解在线拍卖活动,体验图录预展与现场拍卖会的实时直播竞拍。平台支持足不出户竞拍全球珍品,提供实时在线出价、跨境支付、安全物流与专业客服等一体化服务,打造便捷可靠的艺术品竞拍体验。
1、进入搜索页面,在搜索栏输入拍品拍卖会等内容搜索,也能选择热搜索里的选项。
2、搜索对应内容后切换到拍品标签,看到默认展示的拍品,每个拍品标注起拍价。
3、进入拍品详情页,可查看拍品的起拍价和开拍时间,还有货币转换功能。
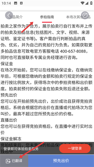
4、在参拍指南里可了解拍卖方展示的拍品信息,客户需自行判断拍品情况。
1、虚拟席位功能模拟现场举牌体验,网络异常时自动启用离线出价模式。
2、拍品数据库收录海量历史与在售艺术品信息,高清图片支持十倍放大查看材质细节。
3、跨境支付系统支持十二种主流货币结算,实时汇率换算锁定付款时点汇率。
4、国际物流网络覆盖全球一百八十个国家,专业艺术品包装团队提供防震防潮定制方案。
5、定制化收藏策略根据用户预算与兴趣领域进行规划,新兴艺术家板块挖掘潜力作品。
1、提醒系统根据用户收藏偏好推送相关拍卖会信息,开拍前二十四小时发送最后确认通知。
2、虚拟预展厅采用增强现实技术,用户通过手机摄像头将拍品虚拟摆放于实际空间评估尺寸效果。
3、竞拍数据分析中心生成个人竞拍行为报告,展示出价成功率与溢价幅度统计。
4、社交功能建立藏家交流社区,匿名讨论区允许对当前拍品进行技术性探讨。
5、法律保障体系提供标准拍卖条款的多语种解读服务,争议解决通道引入专业艺术法律师团队。
Copyright © 2002-2025 名品导购 All Rights Reserved
mpdaogou@163.com 备案号: 鲁ICP备2025191931号-2
拍卖之家
一款艺术品竞拍软件
更新时间:2025-12-03
拍卖之家是一款艺术品竞拍软件,通过软件随时了解在线拍卖活动,体验图录预展与现场拍卖会的实时直播竞拍。平台支持足不出户竞拍全球珍品,提供实时在线出价、跨境支付、安全物流与专业客服等一体化服务,打造便捷可靠的艺术品竞拍体验。
拍卖之家app怎么看参拍指南
1、进入搜索页面,在搜索栏输入拍品拍卖会等内容搜索,也能选择热搜索里的选项。
2、搜索对应内容后切换到拍品标签,看到默认展示的拍品,每个拍品标注起拍价。
3、进入拍品详情页,可查看拍品的起拍价和开拍时间,还有货币转换功能。
4、在参拍指南里可了解拍卖方展示的拍品信息,客户需自行判断拍品情况。
软件特色
1、虚拟席位功能模拟现场举牌体验,网络异常时自动启用离线出价模式。
2、拍品数据库收录海量历史与在售艺术品信息,高清图片支持十倍放大查看材质细节。
3、跨境支付系统支持十二种主流货币结算,实时汇率换算锁定付款时点汇率。
4、国际物流网络覆盖全球一百八十个国家,专业艺术品包装团队提供防震防潮定制方案。
5、定制化收藏策略根据用户预算与兴趣领域进行规划,新兴艺术家板块挖掘潜力作品。
软件亮点
1、提醒系统根据用户收藏偏好推送相关拍卖会信息,开拍前二十四小时发送最后确认通知。
2、虚拟预展厅采用增强现实技术,用户通过手机摄像头将拍品虚拟摆放于实际空间评估尺寸效果。
3、竞拍数据分析中心生成个人竞拍行为报告,展示出价成功率与溢价幅度统计。
4、社交功能建立藏家交流社区,匿名讨论区允许对当前拍品进行技术性探讨。
5、法律保障体系提供标准拍卖条款的多语种解读服务,争议解决通道引入专业艺术法律师团队。