浙商银行今日黄金价格(浙商银行今日黄金价格查询)
A股多只黄金股闪崩。
1月29日,A股延续弱势行情,黄金板块跳水杀跌。截至早盘收盘,黄金指数跌幅1.19%。

黄金板块跳水
多只个股闪崩
多只黄金个股上午大跌,其中荣华实业跌幅7.49%,金贵银业跌超7%,园城黄金跌6.5%,恒邦股份(维权)跌逾6%。

豫光金铅、赤峰黄金等个股均有不同程度下跌。以黄金珠宝为主业的刚泰控股,今日开盘跳水跌停,报4.14元/股。

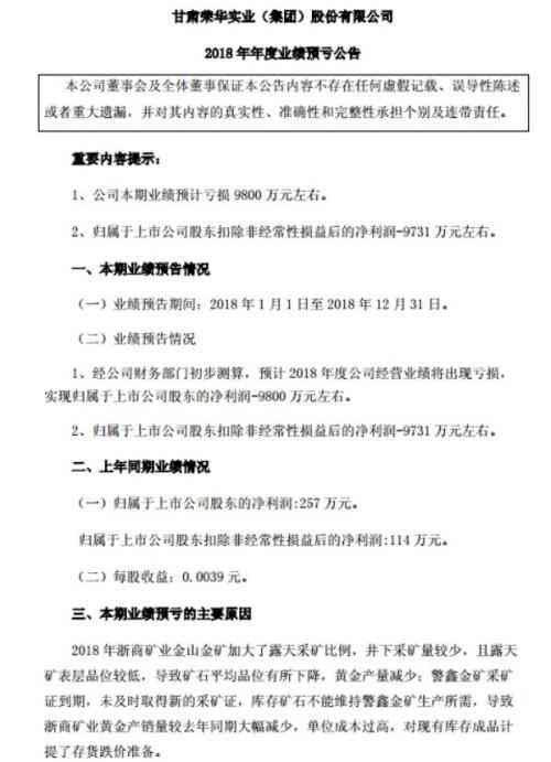
其中,部分黄金股今日大跌,是由于其业绩预亏。昨日晚间,荣华实业公告称,2018年业绩预计亏损9800万元左右,归属于上市公司股东扣非净利润-9731万元左右,同比转亏。

荣华实业称,2018年亏损主要是多重原因致浙商矿业黄金产销量较去年同期大幅减少,单位成本过高,对现有库存成品计提了存货跌价准备。
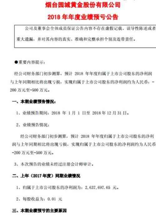
业绩预亏的还有园城黄金,近日其公告称预计2018年归属于上市公司股东净利润约为-200万元至-500万元,与上年同期相比出现亏损。去年这一数据为263.77万元。

园城黄金以托管黄金矿业业务为主,亏损原因在于2018年解除了乳山市金海矿业的委托托管等事宜,导致2018年度托管收入减少。
金贵银业实控人私盖公章
金贵银业的闪崩,或与其近日被曝因债务逾期牵出实控人私盖公章事件有关。

2018年12月21日,金贵银业公告称,2017年6月公司实际控制人曹永贵控股的金江地产向上海汐麟融资1.6亿元,曹永贵在未召开董事会、股东大会等法定流程的情况下,违规私自加盖公司公章,为借款提供连带责任担保。
如今金江地产所欠上海汐麟款项到期,双方本来已就展期达成一致,但因近期P2P贷款系统性风险上升等原因,上海汐麟临时通知金江地产必须还款。
在已还1000万元后,剩余款项逾期构成债务违约。承担连带担保责任的金贵银业银行账户被冻结,冻结金额达1936.67万元。对此,深交所向公司下发问询函,质疑公司信披情况、内控制度等。
1月25日晚,金贵银业回复深交所,称曹永贵私自利用上市公司名义为关联方违规提供担保,上海汐麟明知担保未履行法定程序仍借款给金江地产,公司认定担保无效,但最终仍需法院判决为准。

针对此次事件,金贵银业认为实控人同时兼任公司董事长和法定代表人,在实际工作中确实存在对实控人内部控制落实不到位的情况,目前已完善相关条款堵塞漏洞。
此外金贵银业表示,其第三季度现金及现金等价物净增加额-7.81亿元,出现较大负增长,其中经营活动产生的现金流量净额-3000.79万元,出现流动性资金暂时紧张。现已建立了资金集中管理体系,生产正常,紧张状况有所缓解。
实控人曹永贵之所以甘冒大险私盖公章,主要由于其融资能力丧失。Wind数据显示,曹永贵所持股份质押比例已达97.74%,占总股本的32%。

在去年年底的公告中金贵银业称,曹永贵由于自身高比例质押,已经丧失融资能力,考虑到金江地产全部资产已经为金贵银业提供了担保,给予对等原则,实控人便私自加盖了公章。
黄金价格近期不断走高
从2018年10月以来,随着美股转向、全球避险情绪升温,黄金价格震荡上涨,继上周五突破1300美元/盎司大关后,今天上午金价最高涨到1309美元/盎司。

国际金价后市被机构普遍看好,荷兰银行、摩根大通等多家机构前瞻2019年金价走势时指出,国际金价有望升至1400美元/盎司。
道富环球投资管理公司黄金投资主管George Milling-Stanley预计今年金价将重测位于1350至1400美元之间的长期阻力。“与去年不同,股市和美元将无法抑制黄金市场。”
金价与黄金股之间的正相关关系是机构的普遍共识,安信证券表示黄金公司的盈利变化主要取决于三大因素,价格、产量和成本。其中最核心的驱动因素无疑是价格,它决定了盈利的变化趋势。金价上涨期间,黄金股存在较为明显相对收益和绝对收益。
深圳融通基金管理有限公司策略分析师刘安坤表示,从盈利的角度,黄金股跟金价是非常正相关的,如果金价上涨比较多,它的盈利预期也比较好,有金价联动的表现。
就A股黄金股而言,紫金矿业、山东黄金、银泰资源、湖南黄金、洛阳钼业和中金黄金等6只黄金股被机构扎堆看好,近30日给予“买入”或“增持”评级的机构家数在3家及以上。
本文源自中国基金报
更多精彩资讯,请来金融界网站(www.jrj.com.cn)
