哪些化妆品含松香(哪些化妆品含有松香酸)
(报告出品方/分析师:华安证券 王洪岩 梁瑞)
1 化妆品代加工与松节油业务双轮驱动
1.1 收购 OEM/ODM 龙头诺斯贝尔,进军化妆品业务
1958~2019成长为松节油深加工龙头:松节油深加工业务是青松股份的传统项目,最早在1958年建阳市化工厂成立,公司松香生产线投产。2001年建阳青松化工有限成立,2009年更名为福建青松股份,随后2010年在深交所创业板上市。

2012 年、2014 年、2015 年公司樟脑分别取得欧洲 GMP、日本 GMP 和美国 FDA 认证,逐渐成长为全球规模较大的合成樟脑及其中间产品的供应商。
2019 年以来,收购诺斯贝尔,双主业驱动格局形成:2019 年公司以发行股份及支付现金相结合的方式收购诺斯贝尔 90%股份,2021 年公司全资子公司广东领博以现金方式收购诺斯贝尔剩余 10%股份,全资控股诺斯贝尔,进军化妆品加工行业。
诺斯贝尔是全球第四大、本土最大的化妆品 ODM 企业,涉及面膜、护肤品、湿巾等化妆品的设计、研发与制造,目前已成为中国最大的面膜生产企业。
2022 年 9 月底,公司公告拟转让从事松节油深加工的两家全资子公司福建南平青松化工有限公司 100%股权、龙晟(香港)贸易有限公司 100%股权,交易对方尚不确定。转让后,公司将完全剥离松节油深加工业务,将资源聚焦至化妆品业务。

1.2 股权较为分散,香港诺斯贝尔成为公司大股东
林世达将成为公司实际控制人,将更多资源集中于化妆品业务:2019年4月收购诺斯贝尔90%股权完成后,杨建新及其一致行动人山西广佳汇合计持股17.22%,为公司控股股东及实际控制人;柯维龙及其一致行动人柯维新合计持股13.22%,为公司第二大股东;诺斯贝尔持股9.17%,为公司第三大股东。
公司大股东逐渐减持,新老股东更替。
2019年12月,杨建新将其持有的广佳汇66.67%股权转让给山西欣亚辉,杨建新与广佳汇之间不再存在一致行动关系,可支配表决权比例下降至12.66%,公司无实际控制人。
2022年6月,吉安广佳减持1.0066%股权后,香港诺斯贝尔成为公司大股东,无实际控制人。
2022年10月,公司公告拟本次向特定对象林世达发行数量不低于7191万股(含本数)且不超过10112万股(含本数)。林世达现为香港诺斯贝尔的100%控制人,发行完成后其将成为公司实际控制人。

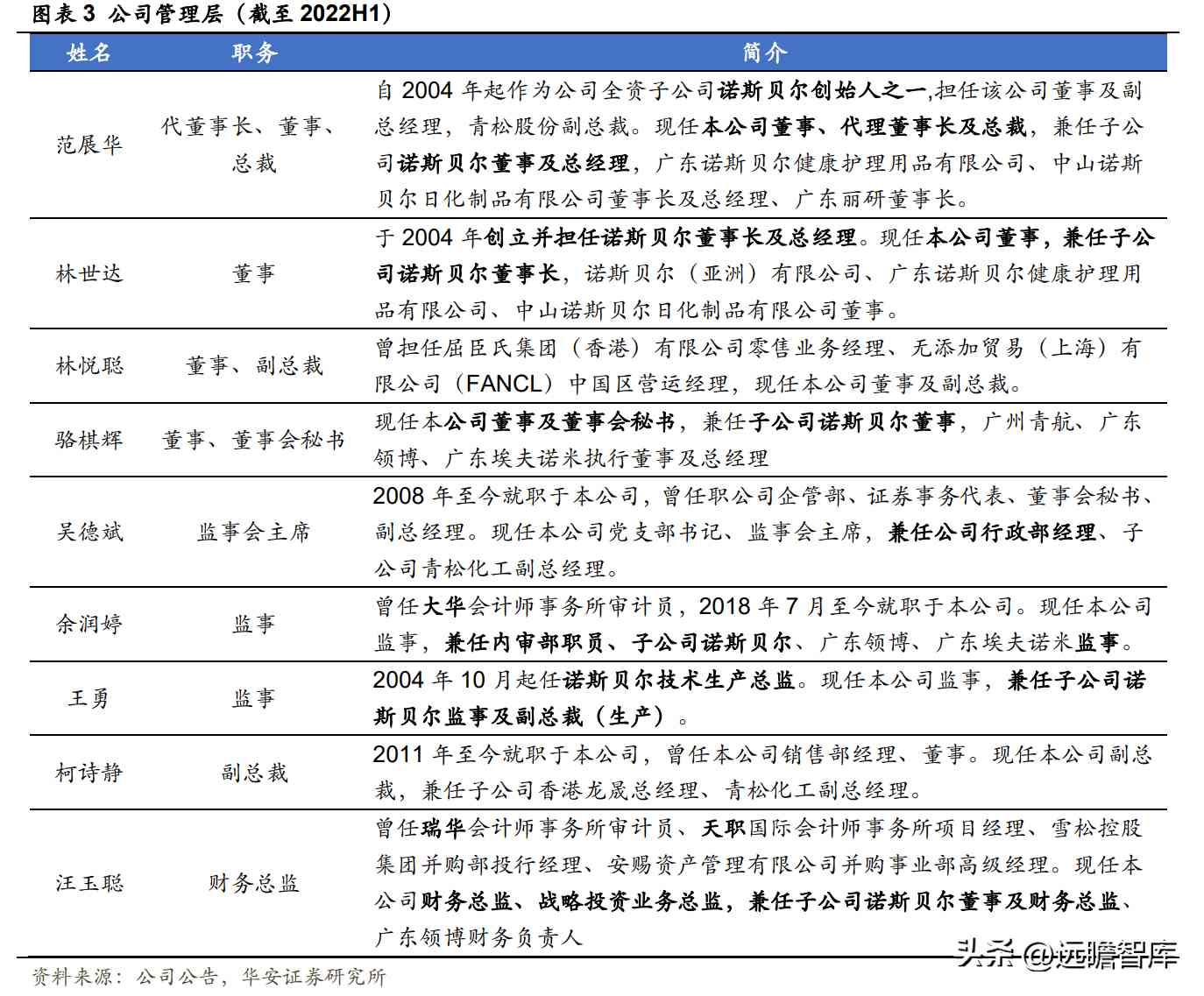
公司管理层大多曾任职于诺斯贝尔或现任诺斯贝尔重要职位,预计之后将加大化妆品业务的开展。
公司董事、代董事长及总裁范展华自 2004 年起作为诺斯贝尔创始人之一,担任董事长及副总经理,目前兼任子公司诺斯贝尔董事及总经理。
林世达于 2004 年创立并担任诺斯贝尔董事长及总经理,现任本公司董事,兼任诺斯贝尔董事及总经理。骆棋辉现任本公司董事及董事会秘书,兼任诺斯贝尔董事。
汪玉聪现任本公司财务总监、战略投资业务总监,兼任诺斯贝尔董事及财务总监,具有丰 富的审计、并购经验。
王勇自 2004 年 10 月起任诺斯贝尔技术生产总监,现任本公司监事,兼任诺斯贝尔监事及副总裁(生产)。

1.3 财务分析:疫情致业绩承压,期待后续修复
需求端受疫情影响化妆品订单不及预期,营收归母净利润下滑。
2019年,公司完成对诺斯贝尔90%股份的收购,实现营业收入29.08亿元,同比+104.57%;归母净利润为4.53亿元,同比+13.19%,主要由于诺斯贝尔纳入合并报表、支付并购中介费以及贷款(并购项目贷款、流动资金贷款)利息增加所致。
2020年,松节油深加工业务较上年有所下降(同比-8.44%),化妆品ODM业务发力(同比+66.52%)。为适应疫情下需求变化,公司新增口罩生产业务,全年实现营业收入38.65亿元(同比+32.90%),归母净利润为4.61亿元(同比+1.68%)。
2021年松节油深加工业务与上年基本持平,化妆品ODM业务受疫情、行业监管及宏观经济因素影响,订单量不及预期,营业收入同比下滑6.03%。因此公司对诺斯贝尔计提商誉减值,利润受到较大影响。
公司实现营业收入36.93亿元(同比-4.44%),归母净利润-9.12亿元(同比-297.85%)。
2022H1公司实现营业收入14.16亿元(同比-25.89%),归母净利润-1.59亿元(同比-187.76%)。
松节油深加工业务行业竞争加剧,销量和价格同比均有所下滑,营业收入同比-30.80%。化妆品ODM业务订单降幅较大,营业收入同比-23.32%。


疫情致海外业务发展受阻。
2019 年前,海外营收占比呈扩张趋势,2010 年后海外营收占比逐渐稳定在 40%-50%之间。2019 年收购诺斯贝尔合并报表后,国内营收占比提高到 70%左右,主要由于疫情导致海运效率降低、成本提高,海外业务受到一定影响,部分海外客户取消订单或延迟。


受海运及原材料价格上涨影响,成本上涨。
公司原材料占总成本的 77%左右。
化妆品 ODM 业务原材料占成本的 70%左右,面膜和湿巾的主要原料为天然纤维素纤维、涤纶纤维和粘胶纤维,护肤品的主要原料为甘油、丙二醇、天然油脂、功能性提取物、香精等,其中涤纶纤维、丙二醇、香精价格受到石油价格影响。
松节油深加工业务原材料占成本的 90%以上,成本与主要原材料松节油的价格高度相关。
近年来受 PPI 上涨及化工行业供给侧调整等因素影响,化妆品原材料和包装材料的价格有所上涨。
疫情以来受到海外原材料供应商减产、航运价格高企等因素影响,进口原材料短缺,引起价格上涨,对化妆品制造企业的生产、销售及业绩均产生了一定影响。松节油价格受采脂成本、行业监管、供求关系等影响,价格波动较大。


2007-2015年公司毛利率较为平稳,净利率呈波动下降趋势。
2016-2018年松节油深加工行业进入景气周期,毛利率快速拉升到 40.89%,净利率增长至 28.16%。
2019年开始,毛利率、净利率均呈下滑趋势,净利率 2021 年下滑至-24.70%。松节油深加工与化妆品 ODM 业务两头承压。
化妆品 ODM 业务原料价格上涨、海运成本高企、劳动力成本攀升导致成本增加,受疫情影响订单不及预期,营业收入同比有所下滑。
松节油深加工业务主要原料松节油价格波动,同时合成樟脑等主要产品市场竞争加剧,价格转嫁能力下降。
2019年后管理费用率、财务费用率呈上涨趋势,新增租赁仓库、员工薪资上涨、安全费用增加导致管理费用率上涨,汇率变动、贷款利息增加导致财务费用率上涨,对净利率造成不利影响。
我们认为公司业绩低点已到,后续有望恢复。随着疫苗普及以及防疫逐渐精准化,疫情有望得到有效控制,经济受疫情冲击将会减弱,成本端压力减小,需求端消费反弹,短期业绩有望触底反弹,长期增长趋势保持不变。


02 OEM集中度有望提升,诺斯贝尔将受益
2.1 化妆品市场快速增长,多元化需求加快OEM发展
中国化妆品行业增长快,具有较强的韧性:随着中国“颜值经济”迅速崛起,化妆品行业规模快速增长。

根据《德勤中国消费品和零售行业纵览》,2019年消费和零售行业中,化妆品行业营收增速最高,2020年增速仅次于宠物食品和农产品。
根据欧睿的数据,2020年受疫情影响,全球化妆品市场规模同比下降4%。而中国化妆品市场同比增速为7%,展现较强韧性。


人群、渠道、品牌多元化,促进 OEM 企业增长:
(1)化妆品新品牌持续涌现:近年来,化妆品产品的品牌数量持续增长,2016~2018 护肤和彩妆品牌数量的复合增速分别为 9.5%和 10.5%。主要是由于品牌对于用户需求定位更加精准,精耕细分人群,进行差异化竞争。
因此,2012~2018 年中国美妆个护 top10 品牌市场集中度从 23%下降至 20%。新品牌刚开始进入市场时,往往将更多的资源投入到品牌建设和营销,没有自主生产能力,因而促成对化妆品 OEM 代工需求的增长,进而给予具备竞争优势的代工企业发展机遇。

(2)化妆品消费人群更加多元化:从性别看,随着中国男性的护肤意识不断提高,男性护肤品的消费需求不断提升。
艾媒数据显示,2020 年中国男性护肤品市场规模为 80 亿元,2016~2020 年复合增速为15.5%。预计 2021 年将会达到 99 亿元,中国男性化妆品市场仍存在较大发展空间。此外,从消费城市看,2019 年小镇青年化妆品消费增速为38%,远高于上线城市的16%。
随着男性及低能级城市需求增长,化妆品消费人群更加多元化。
行业内品牌商需要不断推出新产品,通过多元化的产品组合以及健康时尚的设计理念来迎合消费者需求,以提升品牌整体的覆盖能力。
企业生产能力存在无法快速扩张或者生产新产能的能力,因而需要委托 OEM 企业进行生产。

(3)化妆品电商渠道迅速崛起:随着线上电商的高速增长,化妆品电商渠道占比逐年提升。2018 年电商渠道市场份额达到 27%,超过 KA 渠道,成为化妆品销售的渠道。
线上销售渠道迅速发展带来品牌推广方式的多元化,促使化妆品品牌商将更多的精力集中在化妆品的品牌经营及市场开拓,而将产品生产甚至研发环节委托给专业企业,从而实现新产品快速上市,降低生产运营成本。

2.2 研发驱动增长,行业龙头受益集中度提升
美妆产业链的核心价值集中于下游,代工厂毛利率相对较低:整体来看,美妆消费很大程度上取决于品牌溢价与渠道优势,因此美妆产业链的核心价值集中于品牌端与渠道端。
具备经销模式与代工模式的品牌,终端与工业成本之间有5~10倍的加价率。
在100元左右的终端产品中,其中原材料成本约10元,代工厂加价约5元,品牌商加价30元,经销商加价约20元,最后零售商加价35元,销售至消费者手中。
可以看出,上游代工企业在产业链中处于毛利率较低的部分,对于下游品牌商的话语权相对较低。


研发能力是驱动企业增长的主要因素:研发能力强大的代工企业有更多机会获得订单,从而扩大营业收入并提升利润率。
国际化妆品代工龙头企业在研发人数、配方和专利方面都有较多的积累。从配方数看,科丝美诗、科玛、莹特丽等企业储备都超过10000个。
从专利数来看,科玛、莹特丽的专利数都超过100个,其中科玛更是达到了645+。配方数和专利数等体现了公司研发的能力和产品储备,使得企业除OEM外,可以进行ODM业务,增强企业的竞争力,从而增厚企业的利润。

OEM 企业业务拓展受产能限制,全球布局缩短下游供应路径:由于化妆品产品呈现彩妆、护肤多品类、乳液、面霜、膏体等多形态,美白、抗衰、修护、防晒等多功效的特点。品牌商在选择下游 OEM 企业时倾向于选择生产能力强的企业。
因此,国际头部 OEM 企业往往在全球进行建厂,以扩大产能。如科丝美诗在韩国、中国、 美国、欧洲、印度等地都设有工厂。
目前科丝美诗在中国上海和广州设有工厂,2016 年产能达到 5 亿个。莹特丽莹在欧洲、北美、南美和亚洲十个国家成立了工厂。同时,全球布局也缩短了与品牌商的运输路径,提高供应链效率,有助于下游开拓。
科丝美诗的客户包括 BOBBI BROWN、Dior、欧莱雅等国际客户以及高姿、完美日记、花西子等国内企业。
截止 2017 年 6 月底,莹特丽集团在全球范围内共拥有 430 个客户,全球排名最前的 30 家化妆品公司,26 家为莹特丽集团的客户,如宝洁、欧莱雅、雅诗兰黛等。

《化妆品质量管理规范》出台,对 OEM 企业提出更高要求:2022 年 1 月 7 日 国家药监局发布了《化妆品质量管理规范》,将于今年 7 月 1 日起实施。
《规范》对化妆品的物料采购、生产、检验、贮存、销售、召回等全过程进行控制和追溯, 对化妆品企业的生产过程提出更高的要求。
《规范》要求,为了对产品质量进行保证和控制,化妆品生产企业应当设置质量安全负责人,并且应当建立并执行自查制度和留样制度、建立并执行记录管理制度,保证产品生产的可追溯性。
《规范》也对化妆品的生产环境提出了新的要求。企业应当按照产品工艺环境要求,在生产车间内划分洁净区、准洁净区、一般生产区。同时明确了眼部护肤类化妆品、儿童护肤类化化妆品、牙膏品类的环境控制指标。


诺斯贝尔是国内龙头,有望受益于集中度提升:中国化妆品代工行业格局较为分散,且以中小企业为主。其中科丝美诗(中国)在 2018 年是市场占有率最高的企业,占 5.26%的市场份额。作为本土的龙头企业,诺斯贝尔的市场占有率为 3.65%。而其他中小型代工企业占据了 90%以上的市场份额。
我们认为《规范》实施后,难以达到生产质量要求及短期无法快速实现调整的品牌商将更多的依托 OEM 企业进行生产。生产设施和生产管理制度更为完善、产能储备更为丰富的头部 OEM 企业有望受益,预计行业集中度将会提升。

03 研发+产能+客户+品类,多维拓展筑深壁垒
3.1 加强研发投入,OEM到ODM一体化服务
诺斯贝尔采取ODM为主、OEM为辅的业务模式,研发能力是核心竞争力。

2019年收购诺斯贝尔后,公司研发人员大幅上涨,2020、2021年同比分别上涨28.24%、9.82%,2021年研发人员数量达369人。
研发费用率较为稳定,基本在3.20%以上,2022H1研发费用率为4.57%,较上年同期增加1.79pct。公司旗下的广东丽妍专门从事原料开发,为产品提供更有竞争力的产品原料。

诺斯贝尔积极同高校和科研院所进行产学研合作,在原料、配方、工艺、品类等领域不断创新,为公司技术创新提供坚强后盾。
诺斯贝尔先后与暨南大学、广东暨大基因药物工程研究中心有限公司共建“暨南大学-诺斯贝尔联合研发中心”、“基因工程药物国家工程研究中心-诺斯贝尔联合实验室”,与浙江大学华南工业技术研究院共建“浙江大学(华南)诺斯贝尔联合研发中心”,与深圳大学共同进行中药-益生菌精准护肤功能研究及产业化技术开发。
2022 年上半年,诺斯贝尔与广东食品药品职业技术学院共建“油性和敏感肌肤研究中心”,与江苏海洋大学共同开发可电纺面膜用鱼胶原蛋白及产业化技术开发,与广东药科大学共同进行银耳提取物生化转化制备嗜热栖热菌发酵产物技术研究及产业化技术开发,在接触前沿技术、优秀科研人员的同时,促进科技成果转化。
诺斯贝尔拥有丰富的配方储备和专利技术。
公司基于下游产品市场需求及消费者偏好,针对不同质地、功效、成本开发满足多样化需求的配方,2022年上半年完成配方备案超过250个,新开发并通过验证、稳定、成熟的新配方超过770个。公司同时加大防晒、美白、防脱等特殊功效护肤品的研发力度。
2021年,诺斯贝尔设立了创新包材库和成熟配方库,有效缩短了产品开发周期,使公司更好地适应市场需求变化,为客户提供优质、快速的服务。
截至2022年上半年,诺斯贝尔拥有专利129项,其中发明专利30项,实用新型专利76项,外观设计专利23项,为公司打造差异化产品提供有力支撑。

3.2 产能持续拓展,增强生产能力
诺斯贝尔是国内较早将无纺布和日用化工技术结合起来的化妆品ODM研发企业,目前是国内最大的面膜生产企业。
2020年和2021年面膜产能分别为19.7亿片、21.3亿片,产能利用率为41.0%、38.5%。
在面膜产能略微增长的基础上,公司着力拓展护肤品和湿巾产能。2020年和2021年护肤品的产能为1.9/2.8亿支,产能利用率从75.5%降至39.7%;湿巾产能为122/260亿片,产能利用率从73.5%降至36.2%。
主要是由于海外疫情、海运费上涨的影响,护肤品和湿巾出口均有一定幅度的下降,新增产能未完全释放,产能利用率处于较低水平。但长期来看,随着疫情的恢复,海内外对面膜、护肤品和湿巾的需求会增加,新增产能将会释放,产能利用率提高,公司业绩有望恢复。


诺斯贝尔有四个园区,产品生产线丰富,并且仍然在扩充生产线。
(1)2021 年子公司诺斯贝尔健康护理新增 14 条护肤品生产线、39 条湿巾生产线、1 条冻干面膜生产线、1 条泡泡巾生产线、5 条湿巾灌装包装生产线;
(2)诺斯贝尔中央厂区新增 13 套乳化机组、8 条护肤品灌装包装生产线;诺斯贝尔新增 3 套真空乳化机组、 4 条手足膜生产线、3 条护肤品灌装包装生产线、4 条泡罩生产线、4 条唇膏生产线和 1 条次抛产品的 BFS 吹灌封一体生产线。
(3)2022 年上半年诺斯贝尔一分厂新增 1 条纳米静电纺丝面膜生产线;诺斯贝尔新增 1 条干态凝胶生产线。新增生产线多用于护肤品和湿巾制造,未来能够及时响应市场需求,进而提高市场份额。

3.3 紧跟市场趋势,品类结构多元化
诺斯贝尔深耕面膜产品,是中国最大的面膜生产企业,有成熟的面膜设计、研发和制造方案。公司的面膜类产品主要是面贴膜和膏状面膜,面贴膜按基布膜材分类可以分为天丝面膜、超细纤维面膜、生物质石墨烯黑面膜、水凝胶面膜等。
其中,由诺斯贝尔和奥地利兰精公司合作推出的天丝面膜已在市场上形成独立的面膜品类,对国内外面膜市场产生重要影响。
同时公司仍不断创新面膜品类,研发出多款特色产品,推出多达60款的涂抹面膜。
2020-2022H1公司面膜系列占化妆品收入分布为37%、41%、43%。2020、2021年面膜销量分别为7.97亿片、7.86亿片,销售价格分别为1.2435元/片、1.3037元/片,主要原因是成本上升和产品结构变化。
预计未来化妆品原料成本下降、人工成本下降使面膜利润空间提升,国内疫情缓解、海内外需求恢复、海运价格下降使得面膜销量提升,进而营业收入上升,业绩恢复。

面膜市场竞争激烈,公司逐步向护肤品类发力。
2020、2021 年护肤系列销量分 别为 132.78 亿 g、111.09 亿 g,销售价格由 0.0496 元/ml 上升至 0.0654 元/ml,2021 年度单位价值较高的精华液、乳液销量增加,单位价值较低的卸妆水、爽肤水销量降低。
诺斯贝尔已经建立了丰富的护肤品生产线,有丰富的配方储备。
还加大了防晒、美白、防脱等特殊功效化妆品的研发,能够为客户提供更快速、优质的服务。同时中国化妆品消费市场有很大增长空间,叠加疫情有效控制,预计未来护肤品营业收入及其占比会持续上升。

3.4 公司持续开拓新客户,加强与新锐品牌合作
公司产品销往全球40多个国家和地区,诺斯贝尔的主要客户包括国际知名品牌、国内知名品牌、知名渠道商品牌、社交电商品牌、新锐电商品牌、微商品牌等。
国际知名品牌包括联合利华、宝洁、丝芙兰、屈臣氏、资生堂、妮维雅、elf、滴露、GAMA、爱茉莉等;国内知名品牌包括上海家化、植物医生、自然堂、高姿、韩后、相宜本草、伊贝诗等;新锐电商品牌包括完美日记、花西子、肤漾、半亩花田、三草两木、纽西之谜、云集等。

诺斯贝尔近 4 年前五大客户主要集中于利洁时、植物医生、GAMA、广州逸仙、联合利华、屈臣氏等。
利洁时近两年是诺斯贝尔大客户,销售金额超过 2 亿元,占总营收比重为 7%。利洁时旗下品牌滴露是公司主要合作品牌,提供的主要产品是卫生湿巾,原因是疫情影响下,卫生湿巾需求增大,在疫情防控常态化下,预计和滴露的合作会稳定增长。
广州逸仙电子商务有限公司成立于 2016 年,作为美妆新品牌,2019~2021 年连续三年都是诺斯贝尔的前五大客户,其旗下品牌完美日记是主要合作品牌。
植物医生是高山植物护肤品类首创者,通过差异化的品牌定位、强大的研发实力、扎实的线下渠道建设,品牌成功进入海外市场。
英国 GAMA 旗下伽玛卫生消毒用品(佛山)有限公司,成立于 2011 年,主要产品包括卫生湿巾/洗手液/消毒液等。
受短视频直播、网红带货的影响,一些美妆电商品牌得到迅猛的发展,这些品牌更多着重于品牌的建设和营销,因此对化妆品代工厂的依赖性很大,诺斯贝尔作为行业龙头,预计将得到更多新锐美妆电商品牌的青睐。

04 盈利预测及估值
盈利预测
公司以化妆品代加工业务与松节油深加工业务双轮驱动。
(1)成本端短期都受到原料价格上涨的影响,毛利率较2019~2021年有所下降。但预计随着石油等化工产品价格下降,成本端将逐步修复,毛利率不断改善。
(2)收入端,化妆品代加工业务品类和客户拓展,产能利用率和产销率有望持续提高。松节油深加工业务预计在2023年剥离。

公司短期受疫情影响,业绩承压。但是诺斯贝尔作为国内代加工龙头企业,在研发、产能、客户等方面通过多年的投入已经建立了壁垒。化妆品新规实施后,市占率进一步提升。我们预计2022~2024年公司EPS为0.08/0.26/0.22元,对应PE为65/20/23倍。
风险提示
上游原材料价格波动:松节油深加工业务和化妆品业务受上游原材料价格波动影响较大,原材料在成本中占比分别超过90%和70%,如果上游原材料价格波动幅度较大,会造成公司利润承压,盈利空间降低。
产能投产不及预期:诺斯贝尔建成多条面膜、护肤品生产线扩大产能,目前产能利用率在40%左右,如果由于疫情导致的人手不足、限电导致生产线暂停生产,造成产能投产不及预期,不能完成客户需求,会导致客户流失,对公司盈利能力造成影响。
疫情反复:公司化妆品业务客户集中于华东、华南地区,该地区人员流动性较大,疫情控制难度较大。如果未来该地区疫情反复,会抑制居民化妆品消费需求,导致诺斯贝尔业绩下滑。
——————————————————
报告属于原作者,我们不做任何投资建议!如有侵权,请私信删除,谢谢!
精选报告来自【远瞻智库】
